专项解读:个税6条专项附加扣除及其所需资料
2018-12-26 分享
2018年10月20日《个人所得税专项附加扣除暂行办法(征求意见稿)》出炉。提出了个人所得税法规定的子女教育、继续教育等6项专项附加扣除的具体实施办法。你真的看懂了吗?享受这些专项附加扣除,需要哪些条件?到底能省下多少钱?
距离启动专项附加扣除的时间还有一个多月,根据征求意见稿,咱们整理了专项附加扣除的清单,快根据表格对号入座吧!
专项附加扣除一:子女教育

专项附加扣除二:继续教育

专项附加扣除三:大病医疗

专项附加扣除四:住房贷款利息

专项附加扣除五:住房租金

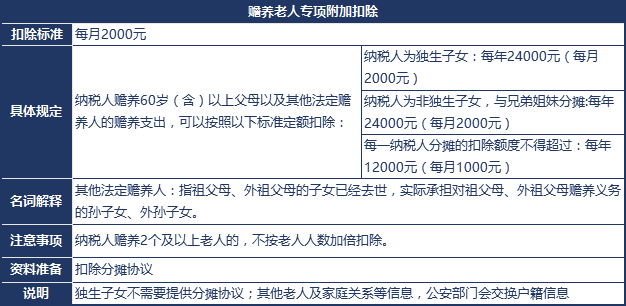
专项附加扣除六:赡养老人

根据专项附加扣除政策有人总结出,要享受更多减税,抓紧生娃,送去上学,有钱就买一套够住的房子,孝敬父母,多去学习。但必须注意的是专项附加扣除信息表填报,由纳税人个人填写,真实性由个人负责,故意填报虚假信息避税将会被记入纳税人信用记录,有关部门将实施联合惩戒。


