发票盖章不清晰,盖了两个章怎么办?今天统一回复!
2022-09-23 分享
作为一名会计人员,在工作中经常要跟发票打交道。同时,在发票盖章方面也有或多或少的困惑。因此,天地培训总结了以下在工作中有关发票盖章常见的问题,并对其进行了一一解答。
1、公司发票专用章不在时,能否盖财务专用章或者公章?
答:不能!根据我国《发票管理办法》第22条规定,发票应当盖发票专用章。不允许盖财务专用章或者公章。
2、发票既盖了发票专用章,又盖了财务专用章/公章,这种做法合适吗?
答:不合适!加盖财务专用章与公章均不符合我国发票管理要求。
3、发票上虽然盖了发票专用章,但是印章不够清晰,该如何处理?
答:办法一:可以在旁边其他位置上补盖一个清晰的章,但由于各地方的口径不太一样,因此该方法并非适用于所有地区;
办法二:将发票作废或冲红。
4、发票专用章不小心盖反了,需要处理吗?
答:可不进行任何处理,该发票专用章仍有效。
5、如果是公司请别人代开的发票盖章,有什么具体要求?
答:分情况讨论。若是代开增值税专用发票,需要加盖收款方发票专用章;若是代开普通发票,必须加盖税务机关代开发票专用章。
6、发票专用章名称和销售方名称一定相同?
答:不一定。例如,当出现受税务机关委托代征税款的单位为代征税款商户代开普通发票的情况,需要加盖受托单位的发票专用章。这时发票专用章名称与销售方(商户)名称不相同。
7、发票没有按国家规定要求盖章,公司会受到什么处罚?
答:根据我国《发票管理办法》第35条规定,发票没有按规定加盖发票专用章,将由税务机关责令改正,可以罚款1万元以下。
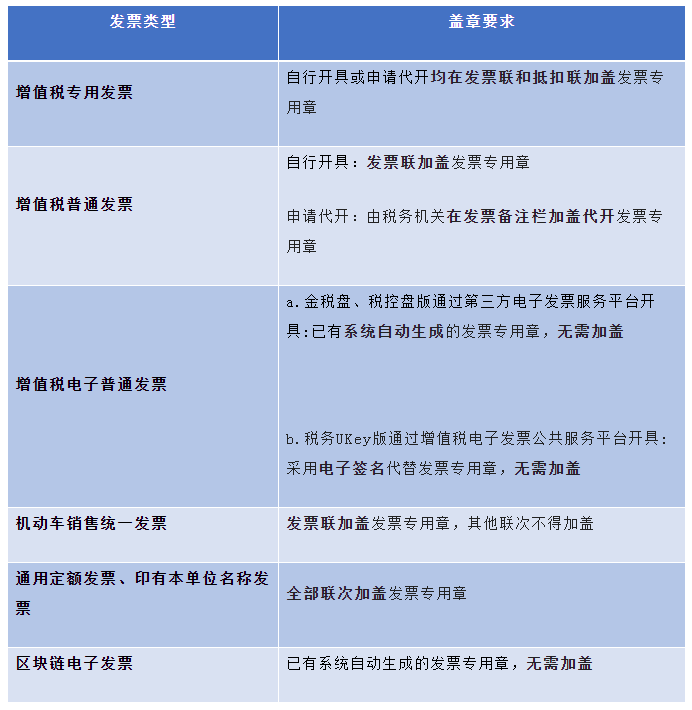
8、不同票种盖章要求分别是什么?

【课程】零基础学习会计实操 【财务】西安财务咨询公司收费标准?
【资料】中级会计报考资料免费领取 【培训】西安会计培训机构哪家好?


