2020初级会计《经济法基础》大纲变化对比
2019-10-25 分享
2020年初级考试大纲已经出来了,天地培训特地整理了新的考试大纲与2019年考试大纲的改变,一起来看看吧。
第一章:基本框架无变化,删除了框架下的一些详细的语言表述。
第二章:无实质性变化,将“三、会计岗位的设置”下属“会计工作交接、会计专业职务与会计专业技术资格等”内容改为与“三、会计岗位的设置”并列的“四、会计人员”和“五、会计工作交接”的内容;删除了框架下的一些详细的语言表述。
第三章:删除了“托收承付”的内容;删除了框架下的一些详细的语言表述。
第四章:新增了“(八)境内销售服务、无形资产或者不动产的界定”,删除了框架下的一些详细的语言述。
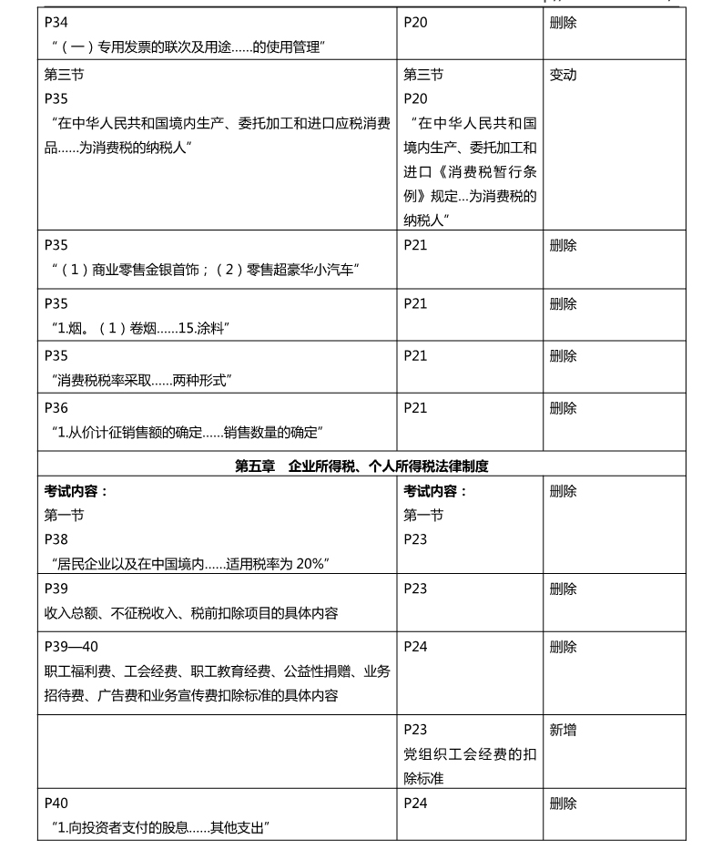
第五章:整体变化较大,新增:1.党组织工会经费的扣除标准;2.债券利息减免税;3.扣缴义务对居民和非居民纳税人工资薪金所得、劳务报酬所得、特许权使用费所得和稿酬所得预扣预缴个人所得税的计算;删除了框架下的一些详细的语言表述。
第六章:整体变化不大,调整:车船税税目增加挂车;调整:车辆购置税的征收范围;删除了框架下的一些详细的语言表述。
第七章:整体变化较大,基本要求(三)至(五)的表述有变化;新增:第一节 税收征收管理法;删除涉税专业服务的内容;删除了框架下的一些详细的语言表述。
第八章:基本框架无变化,删除了框架下的一些详细的语言表述。

















推荐文章
【活动】今年继续教育参加竞赛可减免学分 【开课】2019注会冲刺开课啦
【实操】用友操作流程大全,超级实用! 【备考】2020年初级会计备考方案
【习题】天地培训会计考证章节练习 【资讯】出纳日记账要怎么写,天地培训告诉你




