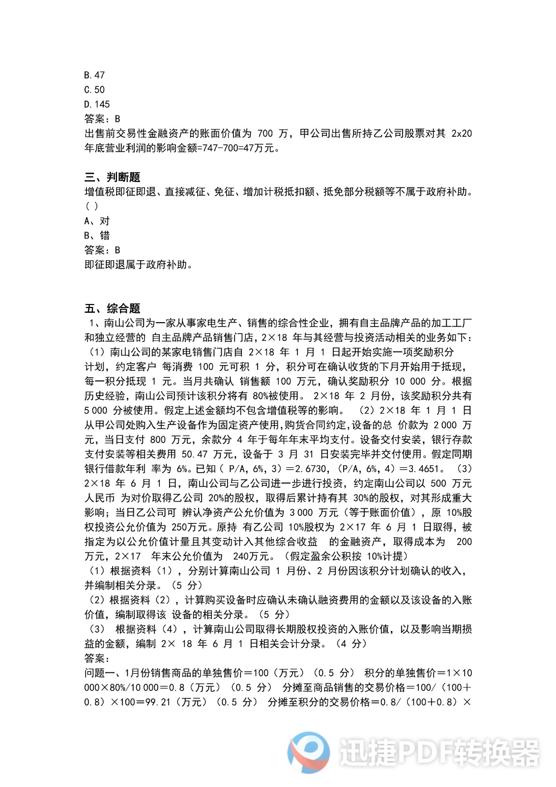
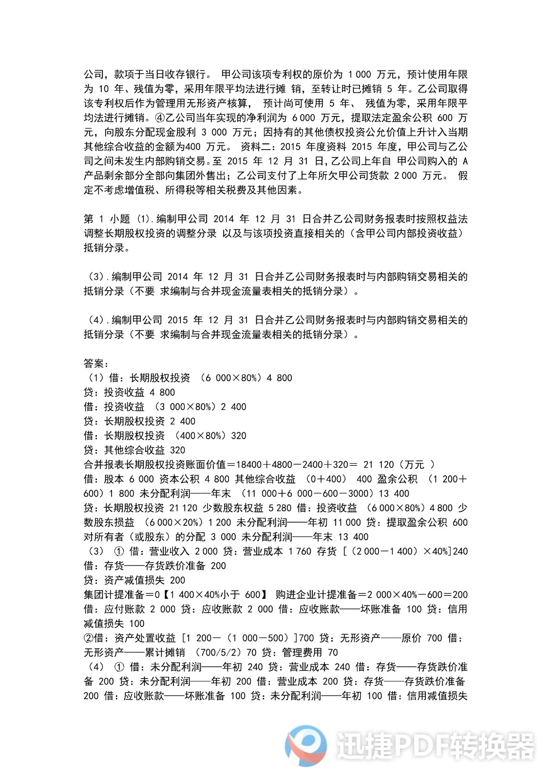
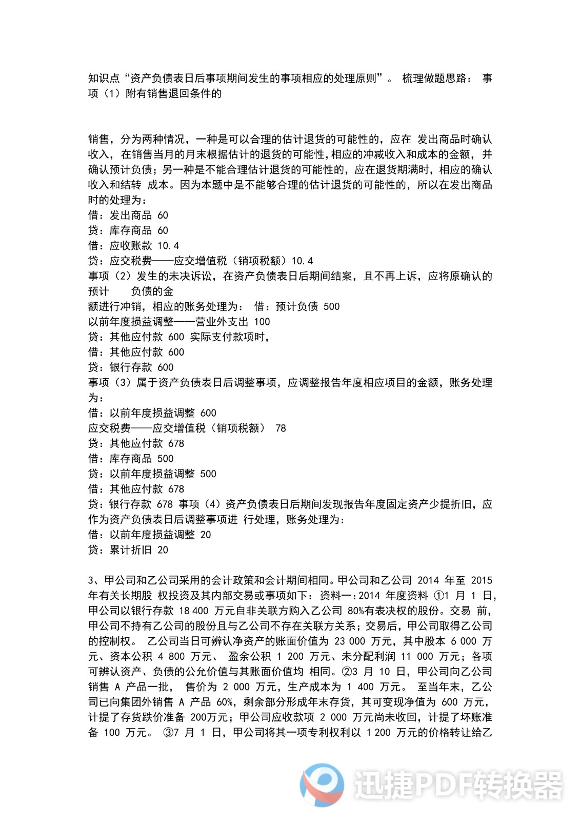
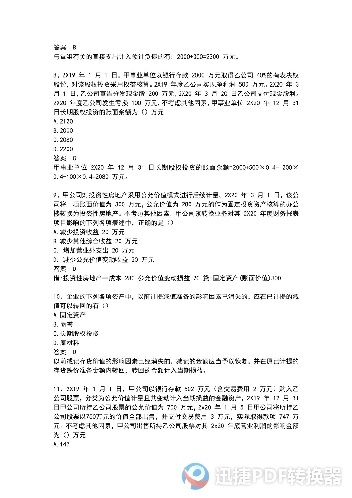
2021中级会计《会计实务》考试真题回忆版(9.5)

2021-09-08 分享

上一篇
2021中级会计《财务管理》考试真题回忆版(9.6)

下一篇
2021中级会计《经济法》考试真题回忆版(9.5)

推荐新闻

点我咨询
电话咨询

139-0927-5288

139-0929-7088

139-0927-6366

139-0926-2788

139-0922-7899

139-0929-7688

139-0927-9599

139-0927-0188

139-0926-0924

400-029-0214

官方微信
在线留言
返回顶部