新教材大改动?中级经济师《经济基础》重点看这18处
2021-07-23 分享
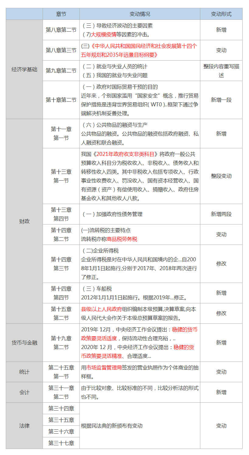
对比2020和2021年中级经济师《经济基础知识》的教材,总的来说改动一共有96处,有改、有增、有变动,总的来说,《法律》部分变动较大,由于民法典的颁布,几乎涉及到法律的章节都有改动,其余部分主要是一方面对之前内容的扩展,牵涉实时政策性、2020年时事内容进行更新或删除,各位在备考的时候主要关注修改的、以及新增的内容即可。天地培训整理如下:

总结:
1、《经济学基础》需关注的:
①导致经济波动的主要因素:去年因为疫情,所以导致全球的经济都受到了影响,注意增加了大规模疫情的影响。(可能出多选)
②(三)《中华人民共和国国民经济和社会发展第十四个五年规划和2035年远景目标纲要》整个第(三)小结变更,属于时政性考点,重点关注。
③(二)就业与失业人员的统计和(五)我国的就业与失业问题均新增了两段内容,反映中级经济师的考试趋势是愈加细致,这部分内容也需重点关注。
2、《财政》部分:
《财政》部分主要关注《2021年政府收支非类科目》,属于时政性考点,在历年的考试中这里也是出题频率较高,需重点关注。(单选、多选)
3、《货币与金融》部分:
新增近两年货币政策内容。(可能出单选)
4、《统计》、《会计》部分:变动不大,注意表中两个小点即可。
5、《法律》部分:由于民法典的颁布整个法律部分都有不同程度的改动。《法律》部分属于纯记忆型考点,记忆量巨大,知识点较多,建议可以结合课程一起学习,更高效
【课程】零基础学习会计实操 【财务】西安财务咨询公司收费标准?
【资料】中级会计报考资料免费领取 【培训】西安会计培训机构哪家好?


