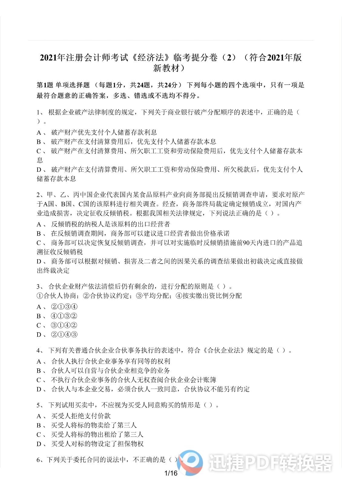
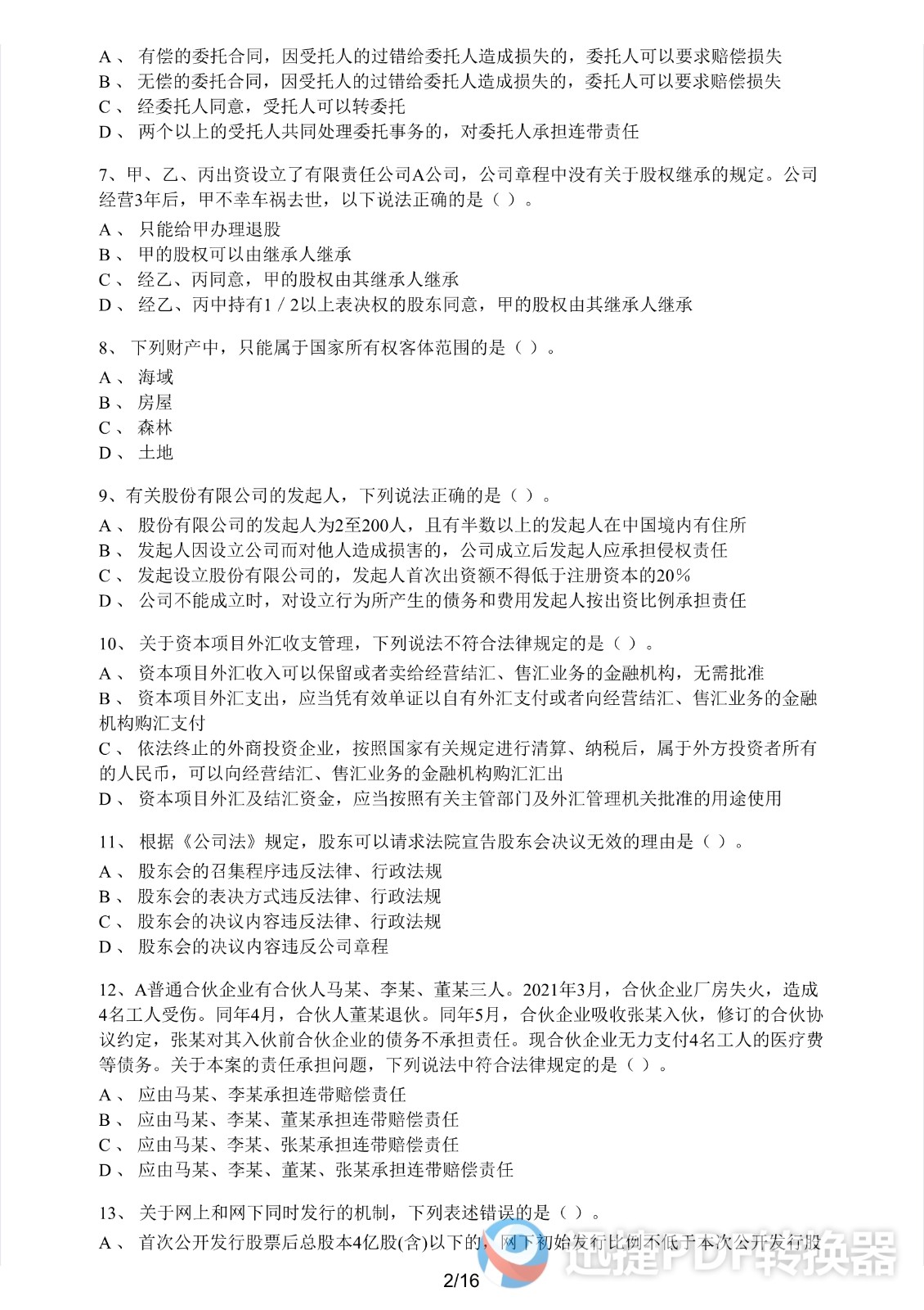
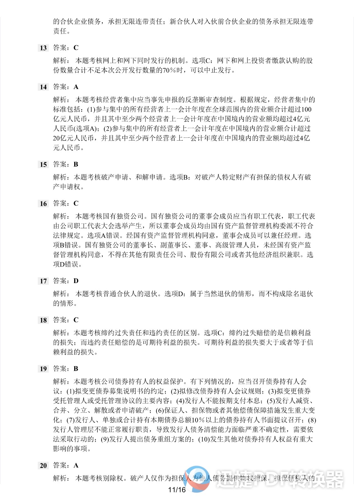
2021注册会计师《经济法》考前模拟二

2021-08-18 分享

2021注册会计师《经济法》考前模拟二

上一篇
2021税务师《税法一》考前模拟(一)

下一篇
2021注册会计师《税法》考前模拟二

推荐新闻

点我咨询
电话咨询

139-0927-5288

139-0929-7088

139-0927-6366

139-0926-2788

139-0922-7899

139-0929-7688

139-0927-9599

139-0927-0188

139-0926-0924

400-029-0214

官方微信
在线留言
返回顶部