“28岁,为了中级证书,我刚刚辞掉了月薪7K的工作,值吗?”
2019-02-28 分享
为了考中级证书,辞掉工作备考值得吗?
一28岁会计女,辞掉月薪7K的工作,全职备考19年中级
两天前,一个月薪7k的朋友辞职了。在听到这个消息后,我是不信的,上次不是才听说她提出了升职加薪了吗?
她叫小A今年28岁,肤白貌美大长腿,性格开朗好人缘,用女神来称呼绝对不为过,莫不是受了什么刺激?在好奇心的驱使下,我直接找到了她,表达一下对她的嫉妒和关怀。
“我辞职了,希望接下来的半年能够全身心备考中级!”小A的话让我一脸懵逼,7k的工资啊!白花花的银子就这样不要了。但仔细看她的表情,确实是发自内心的欢喜。
原来,月薪7k的她,早就有了不干的念头。才毕业的那年,小A进入一家小企业,从小会计干起,月薪仅够生存,看见漂亮的衣服只能幻想自己穿上有多漂亮;闻到美食的香味,只能干流着口水。所以她想着拼命的赚钱,努力的工作,期盼着年底的那点奖金和加薪。干了三年,想提出升职加薪,老板借故推脱,说考虑下,
第四年,也就是去年年底时,她又提了,公司却没有兑现当初的承诺,加薪就不提了,说好的奖金一毛钱都没发。员工抗议,老板只有一句:连中级证书都没有,就想升职加薪,也不看看自己多大能耐,不想干就走人!那个时候,小A感觉自己一年来的努力都喂了狗,而且这只狗还会咬人。
很快,她就走人了。之后小A查了下市面上的招聘,大部分企业招聘会计主管级别都是需要一本中级证书的;其实关于中级证书,小A也不是没有考虑过,只不过一心放在工作上了。其实她自己早就有想考证的心,迫于工作压力才延误到现在,如今,她打算全身心备考,希望在2019年拿下中级证书,然后在下半年找工作。这一次看得出她是铁了心要全职备考,为了证书,停职半年不是谁都能做到的,但这也很充分的说明了证书在职场的重要性。
不过小七想告诉大家,不是谁都适合全职备考的,眼看19年中级马上报名了,不同的考生,面对有难度的中级三科考试,你要如何备考呢?
二是否需要全职备考完全看个人,面对2019年初级,这三类考生最应该做好准备
1、无会计证,非专业考生
想要报考初级会计职称考试,我们要先来看一下它们的报考前提。
初级会计职称:无需会计证,高中及以上学历即可报考。一次通过两科考试,即可取证!
从上面的条件可以看出,学历是报考初级会计职称考试的最基本的条件。如果你一点会计基础都没有的话,之前也没有会计从业证书,那么所有的一切都需要你从头开始。
首先,需要熟读教材,掌握考纲,从最基础的教材内容开始。教材学习一般需要一个月的时间通读,一个月的时间理解,一个月的时间集中训练,一个月的时间巩固,最后还有一个月的时间查漏补缺。
初级职称考试一年只有一次机会,从今年考试大纲公布的情况来看,总体难度下降,备考时间不宜过长,最好是在3-5个月。从考试大纲来看,明年初级职称考试重点主要是在初级会计实务这一块,由于新增从业的部分基础考点,在此基础上备考需要多花点时间。

2、有会计证,非专业考生
会计证取消后,今年报考初级大部分是原先的从业考生,对于这一类考生来说明年是一次绝佳的机会,一般来说考过会计从业证的考生都具备一定的知识基础,理解能力也要比基础考生要强。
初级会计职称考试很多知识点都是在会计从业的基础上拓展深入的,因此,你要是在备考的过程中还是有很多不理解的知识点,我建议你可以咨询一下身边考过会计从业的人员。
对于那些基础比较差的从业持证者来说,也可以选择报考高顿网络课程。在备考过程中遇到任何问题都可以直接咨询老师,既节约时间也可以获取很高的效率。针对这一部分考生,备考时间建议3-4个月足以。
3、会计专业的学生
对于会计专业的学生来说,在会计证还没有取消之前,想必很多人都是有会计证的,会计专业的学生备考初级会比较简单,理解能力也是极强,因此一个月通过考试的每年都不在少数。建议保险备考时间安排1-2个月。
考证是会计道路上不可或缺的一部分,每一张证书都具有其存在的价值,随着专业技能的增强,专业知识点的囊括,会计考证将会越来越难,不管面对什么考试,尽早备考,可以减轻自己的学习压力。
注:以上备考时间仅供参考,备考时间因人而异。考生要根据自己的备考实际情况作出相应调整。
三2019年中级考试3月备考全面开始,懂得安排时间学习异常重要
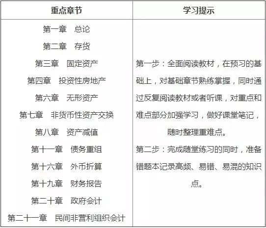
3月份师中级考生打基础的阶段,基础阶段要求考生全面复习教材内容,全面把握教材知识点!
会计实务:基础阶段(3月份)

财务管理:基础阶段(3月份)

这一阶段,重点复习的内容已经标注出来了,希望各位考生可以按照计划,认真完成每一天的学习任务。
经济法:基础阶段(3月份)
在这个阶段以系统的学习为主,做题为辅。参加中级会计职称的考生想必大多数是上班族或者辣妈,时间上相对而言,不是特别充分。因此,建议报老师的网络课程。有老师指导的话,能大大提高学习效率。秀财网的课程也可以下载学习,现在开通免费试学功能(预习班+精讲班,详情咨询考霸菌)随时听课,随时学习。当然,每个人的基础不同,因人而异。
许多考生认为经济法科目相对简单,放到最后多记忆就好了,其实,这是一种误区,不管是哪一种考生,都要做好备考中级考试的持久战。在基础阶段,切记不能只学习重点章节,一定要稳扎稳打,把课程内容吃透,不留死角。在这个阶段,可以先把教材仔细看一遍,配合网校课程,把基础打牢,就是这个阶段学习的重点。


