2021年初级会计职称5.19日下午考试真题(回忆版)

2021-05-20 分享

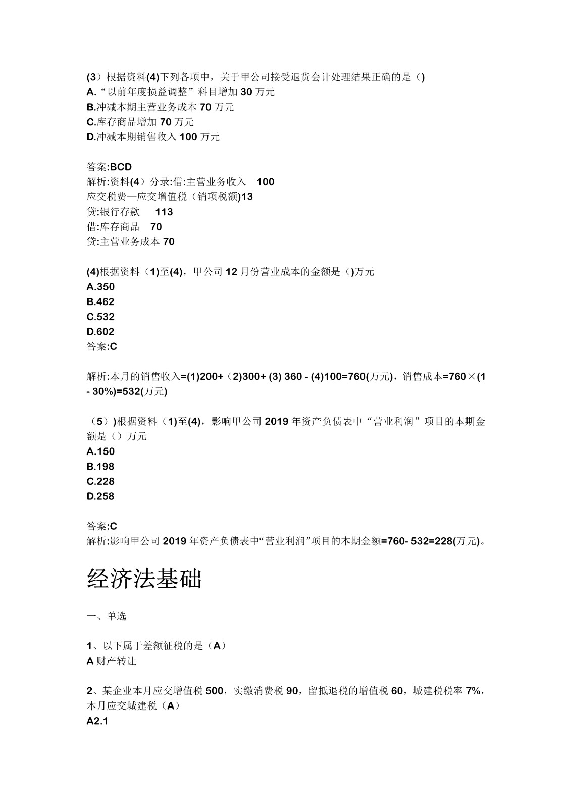
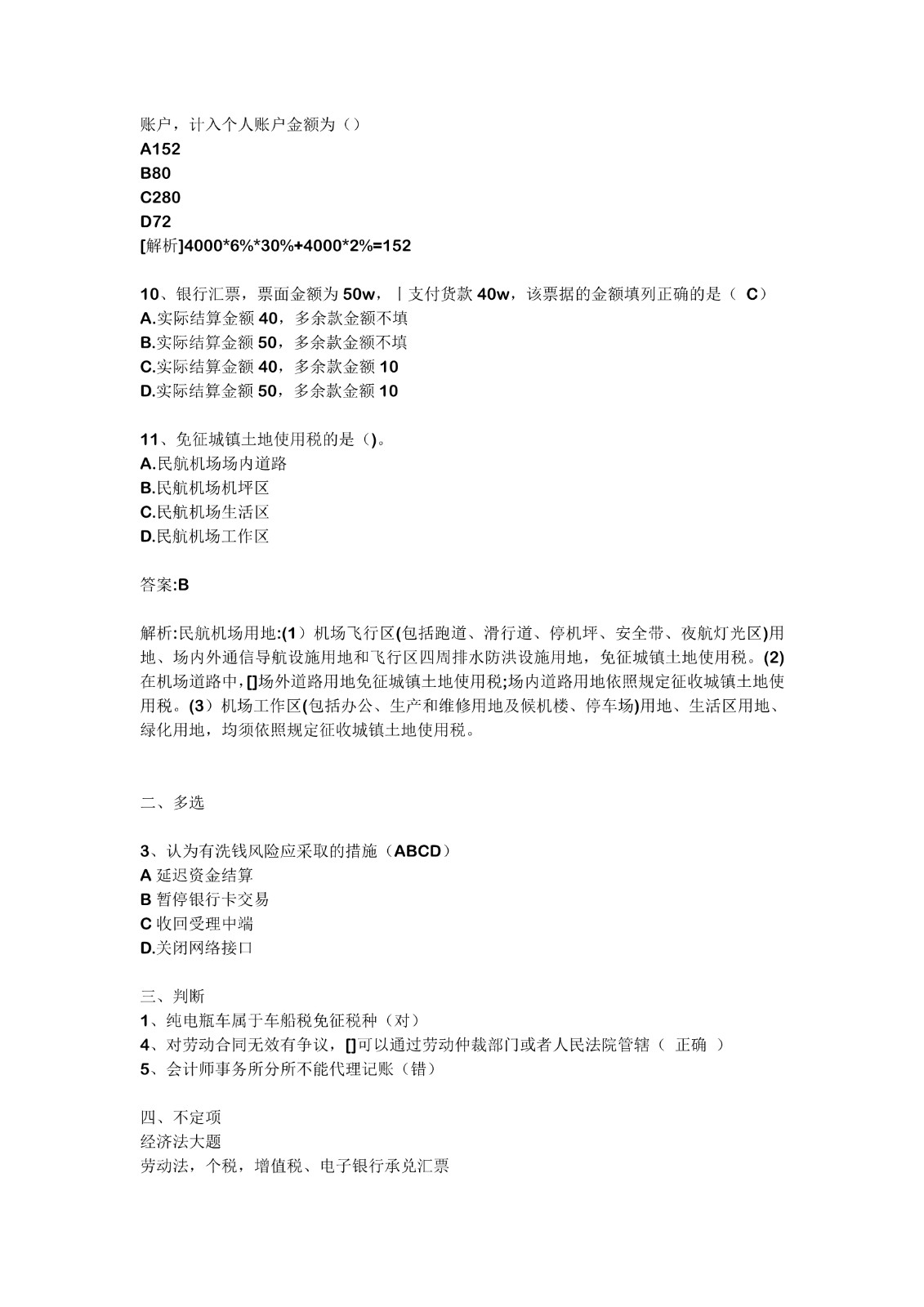
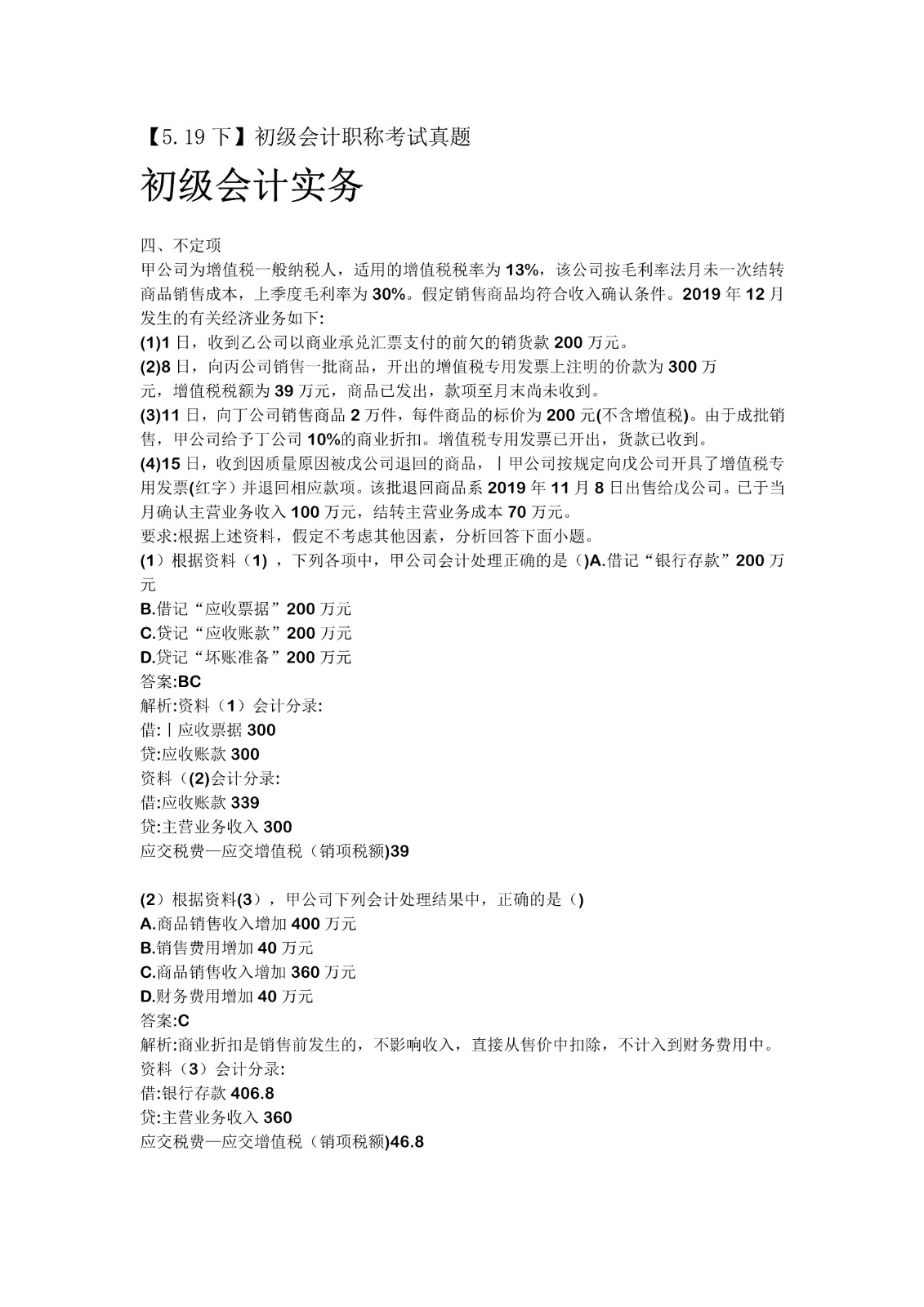
2021初级会计5.19下午真题

2021初级会计5.19下午真题

2021初级会计5.19下午真题

2021初级会计5.19下午真题

2021初级会计5.19下午真题

2021初级会计5.19下午真题

上一篇
2021二级建造师考试5月22日《法规》真题

下一篇
2021年初级会计职称5.19日上午考试真题(回忆版)

推荐新闻

点我咨询
电话咨询

139-0927-5288

139-0929-7088

139-0927-6366

139-0926-2788

139-0922-7899

139-0929-7688

139-0927-9599

139-0927-0188

139-0926-0924

400-029-0214

官方微信
在线留言
返回顶部